Multi-tasking AI assistant during sign up

I led UX design for several A/B experiments aimed at improving how small and medium-sized businesses access support within the Microsoft 365 for Business sign-up cart. Customers frequently struggled to find help when they needed it, leading to confusion, long resolution times, and abandoned carts. 

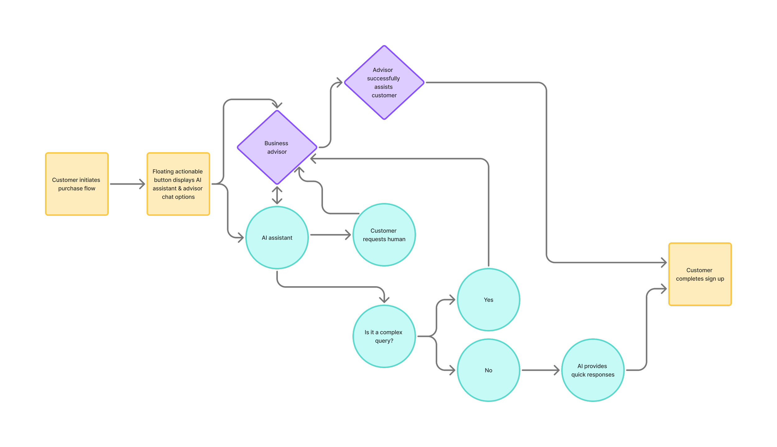
This project explored how to introduce AI-powered assistance and how that could transition to human agent support in a clear and helpful way—ultimately guiding customers to the right resource at the right moment. 

Our challenge

Across the Microsoft Store, there were different chat help options—both AI and human—with various access points. Customers didn’t have a clear, consistent way to get help from marketing pages through purchase to the Microsoft admin center. Especially at sign-up, support was hard to find, and users often couldn’t tell AI help from human help. This caused confusion, delays, mistrust, and lost sign-ups. 

Data revealed: 
• Only 5.7% of users opened support options 
• Nearly half dropped off before reaching a human agent 
• Only 26% of customers who opened support ever reached a Business Advisor 
• User testing showed slow response times and inconsistent agent answers 

These gaps were causing frustration at a critical moment, right before purchase. 

What we set out to learn

The experiment evaluated whether customers have a better experience when: 

AI and Human support are combined under a single unified entry point (Floating Actionable Button), 
or 
AI and Human support appear separately but simultaneously within the cart. 

Our goal was to identify which approach improved support discoverability, resolution efficiency, and cart conversion.  

Why this mattered

SMBs often have complex questions—ranging from subscription terms to migrations from Google Workspace. Introducing a clearer pathway to help customers confidently complete the sign-up process while reducing friction and improving conversion. 

Key business goals: 

✅ Enable customers to choose between AI-driven self-help and human guidance 

✅ Provide seamless escalation from AI to human when needed 

✅ Surface support entry points at logical, helpful cart moments 

What the system needed to support 

The solution required tight alignment across AI, human agents, engineering, and the sign-up cart architecture. 

Immediate Requirements: 

  • Dual entry points for AI and human support 

  • Clear AI vs. human identification 

  • Support for embedded agent windows 

  • AI must escalate to a human when needed or requested

  • Both types of chat should be quicker to help than older flows 

Short-Term: Improve proactive discoverability 
Long-Term: Expand AI capabilities and optimize escalation logic 

🚧 This project is under construction 🚧

Stay tuned for more …

Next
Next

Microsoft 365 consumer chooser